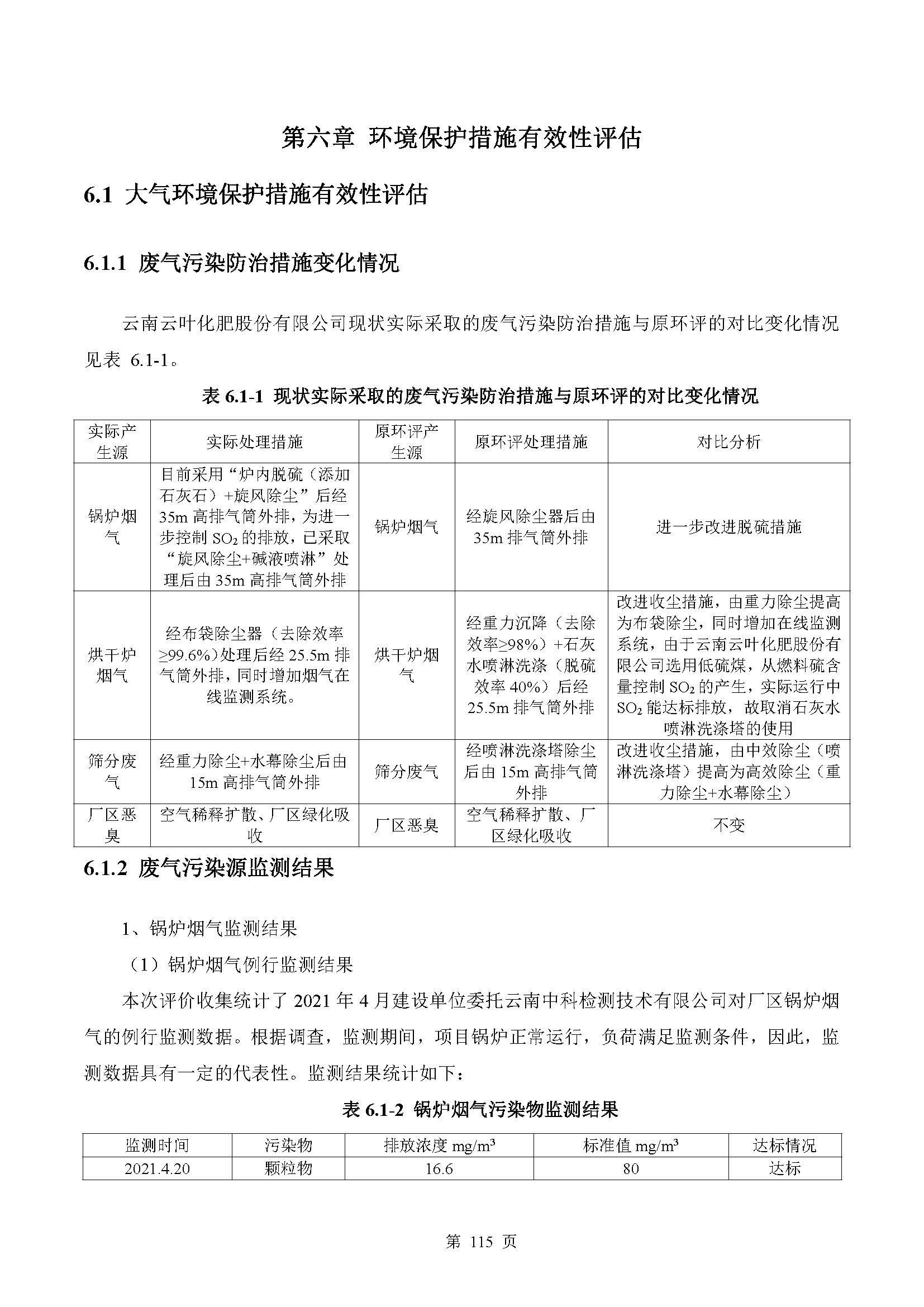
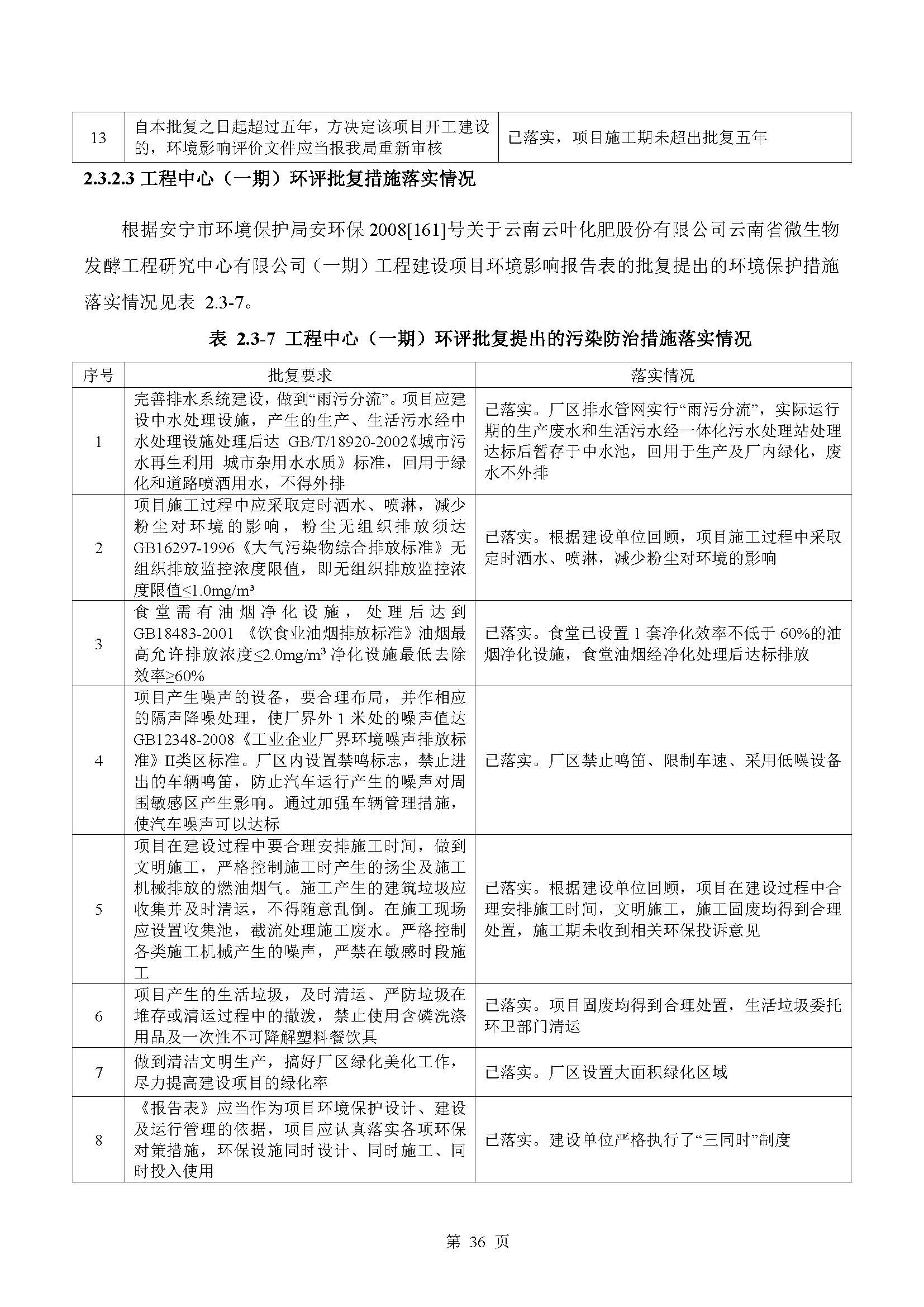
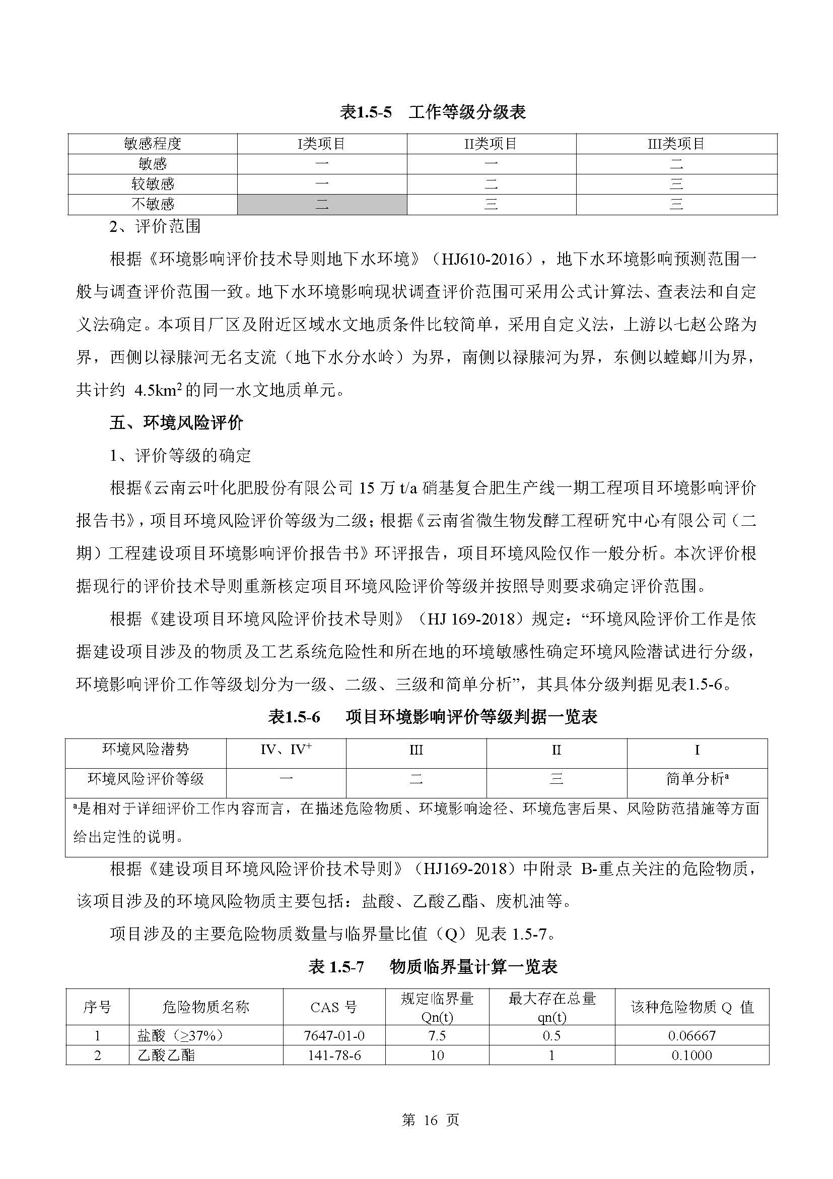
云南云叶化肥股份有限公司 环境影响后评价报告书 2022-10-22 X admin 公示公告 分享到: 上一篇: 工程中心项目环评二次公示 下一篇: 云叶股份入选“云南省非公企业100强”和“云南省非公企业创新能力10强” 相关文章 云南云之叶生物科技有限公司关于《云之叶安全环保设施设备及产品质量提升改造工程项目环境影响报告表》环评信息公示 云叶股份入选“云南省非公企业100强”和“云南省非公企业创新能力10强” 工程中心项目环评二次公示 云南省微生物发酵工程研究中心有限公司工程中心项目环境影响评价公众参与第一次公示 我公司被选为第二批全国生态环保优质农业投入品(肥料产品)生产试点单位 云叶化肥股份有限公司工会获评云南省模范职工之家 郭邵青和鲁绍洪两名同志荣获“2020年昆明市金牌工人”称号 云之叶工会获安宁市2020年度工会重点工作目标责任考核特优单位